安全公告编号:CNTA-2020-0021
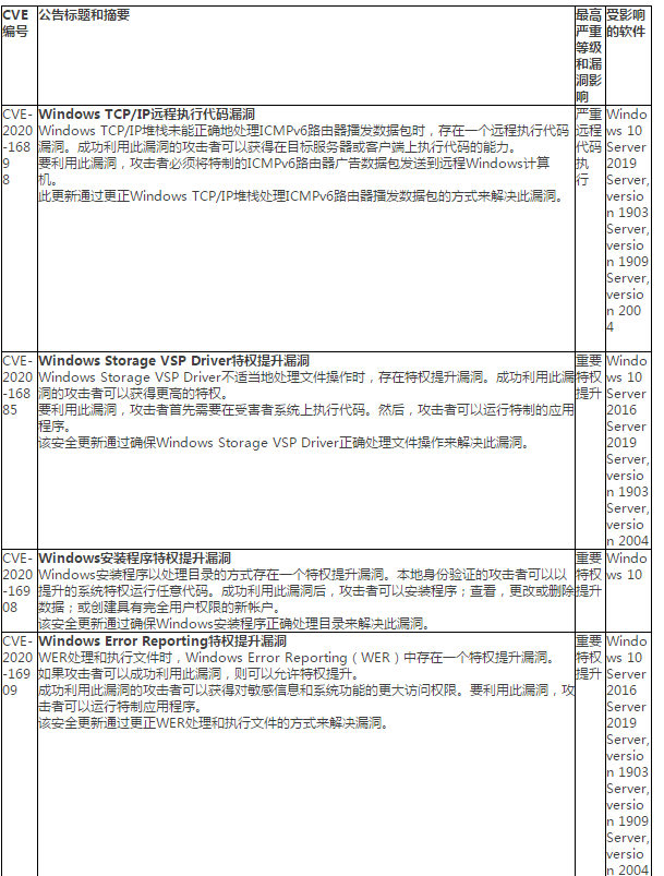
10月13日,微软发布了2020年10月份的月度例行安全公告,修复了其多款产品存在的87个安全漏洞。受影响的产品包括:Windows 10 2004 & WindowsServer v2004(51个)、Windows 10 1909 & WindowsServer v1909(50个)、Windows 10 1903 & WindowsServer v1903(50个)、Windows 8.1 & Server 2012 R2(20个)、Windows RT 8.1(18个)、Windows Server 2012(18个)和Microsoft Office-related software(21个)。
利用上述漏洞,攻击者可以绕过安全功能限制,获取敏感信息,提升权限,执行远程代码,或发起拒绝服务攻击等。CNVD提醒广大Microsoft用户尽快下载补丁更新,避免引发漏洞相关的网络安全事件。



参考信息:
https://portal.msrc.microsoft.com/en-us/security-guidance/releasenotedetail/2020-Oct
漏洞报告文档编写:
CNVD是CNCERT联合国内多家重要信息系统用户、安全厂商、软件厂商、互联网企业等共同建立的国家信息安全漏洞共享平台,旨在国内建立统一收集、发布、验证、分析等信息安全漏洞应急处置体系。
在发布漏洞公告信息之前,CNVD都力争保证每条公告的准确性和可靠性。然而,采纳和实施公告中的建议则完全由用户自己决定,其可能引起的问题和结果也完全由用户承担。是否采纳我们的建议取决于您个人或您企业的决策,您应考虑其内容是否符合您个人或您企业的安全策略和流程。
我们鼓励所有计算机与网络安全研究机构,包括厂商和科研院所,向我们报告贵单位所发现的漏洞信息。我们将对所有漏洞信息进行验证并在CNCERT/CC网站和国家信息安全漏洞共享平台(CNVD)公布漏洞信息及指导受影响用户采取措施以避免损失。
如果您发现本公告存在任何问题,请与我们联系。