CHN·必威(西汉姆联)官方网站-BETWAY SPORTS
学校首页
本站首页
中心介绍
工作动态
通知公告
betway中国西汉姆联官网
网络安全
用户手册
下载专区
电子邮箱
超算中心
中心简介
机构设置
联系我们
政策法规
学校制度
常用设置
VPN
表格下载
软件下载
服务介绍
使用手册
相关通知
当前位置:
本站首页
>>
betway中国西汉姆联官网
>>
政策法规
>>
正文
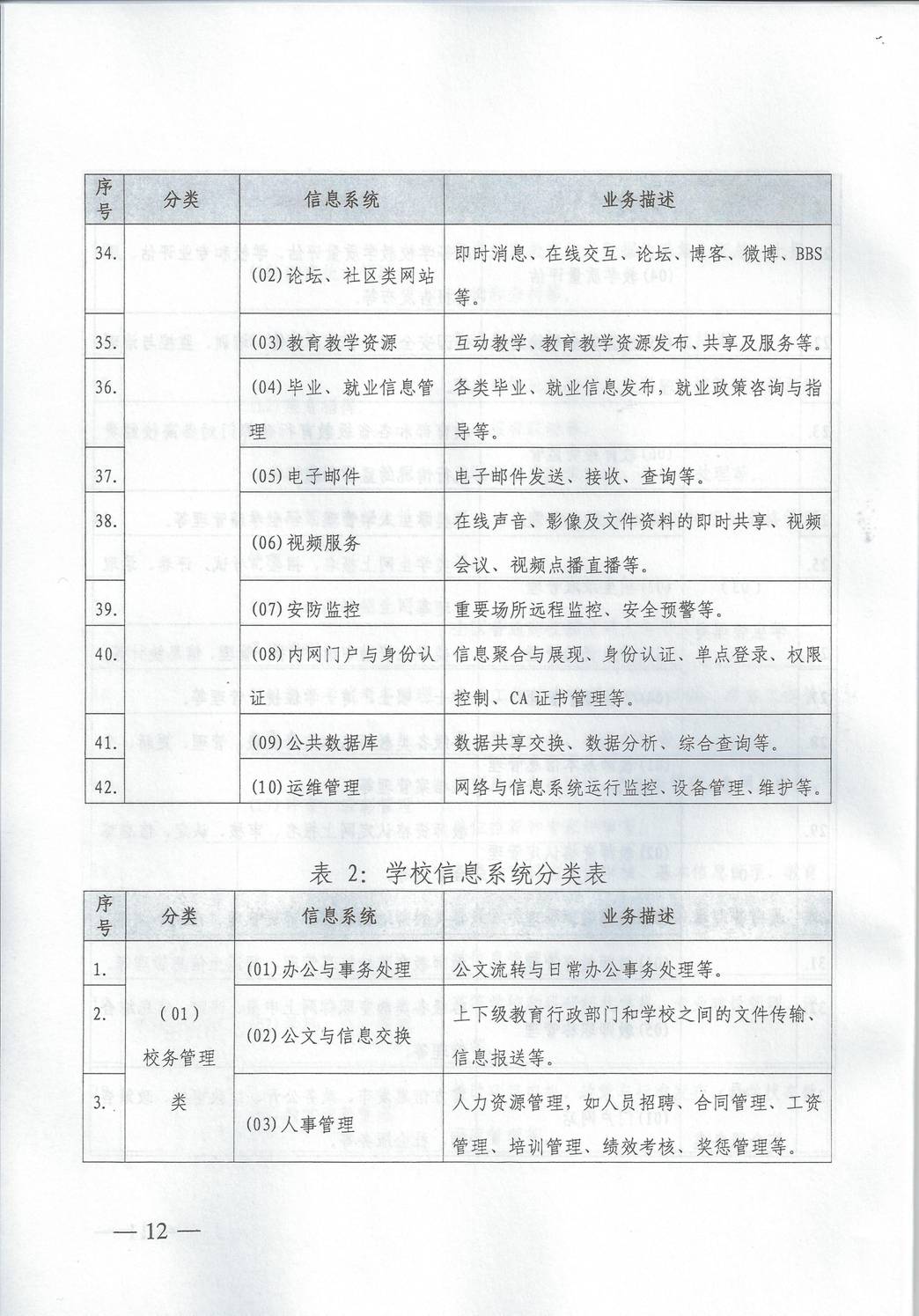
关于印发《教育行业信息系统安全等级保护定级工作指南(试行)》的通知
点击:【】
来源:
发布时间:
2015-11-30
上一条:
关于全面推进教育行业网络安全等级保护工作的通知
下一条:
教育部关于加强教育行业网络与信息安全工作的指导意见
【
关闭
】
最近通知公告列表